반응형
Ulanzi 스마트 폰용 마그네틱 삼각대 볼 헤드 클라우드 테라스, 액션 카메라 베이스 마운트, 고프로 7, 8, 9, 10, 11, 12 용, C029
https://s.click.aliexpress.com/e/_DlCcWVv
7.65US $ 70% OFF|Ulanzi C029 Magnetic Tripod Ball Head Cloud Terrace for Gopro 7 8 9 10 11 12 Smartphone Action Camera Base Moun
Smarter Shopping, Better Living! Aliexpress.com
www.aliexpress.com
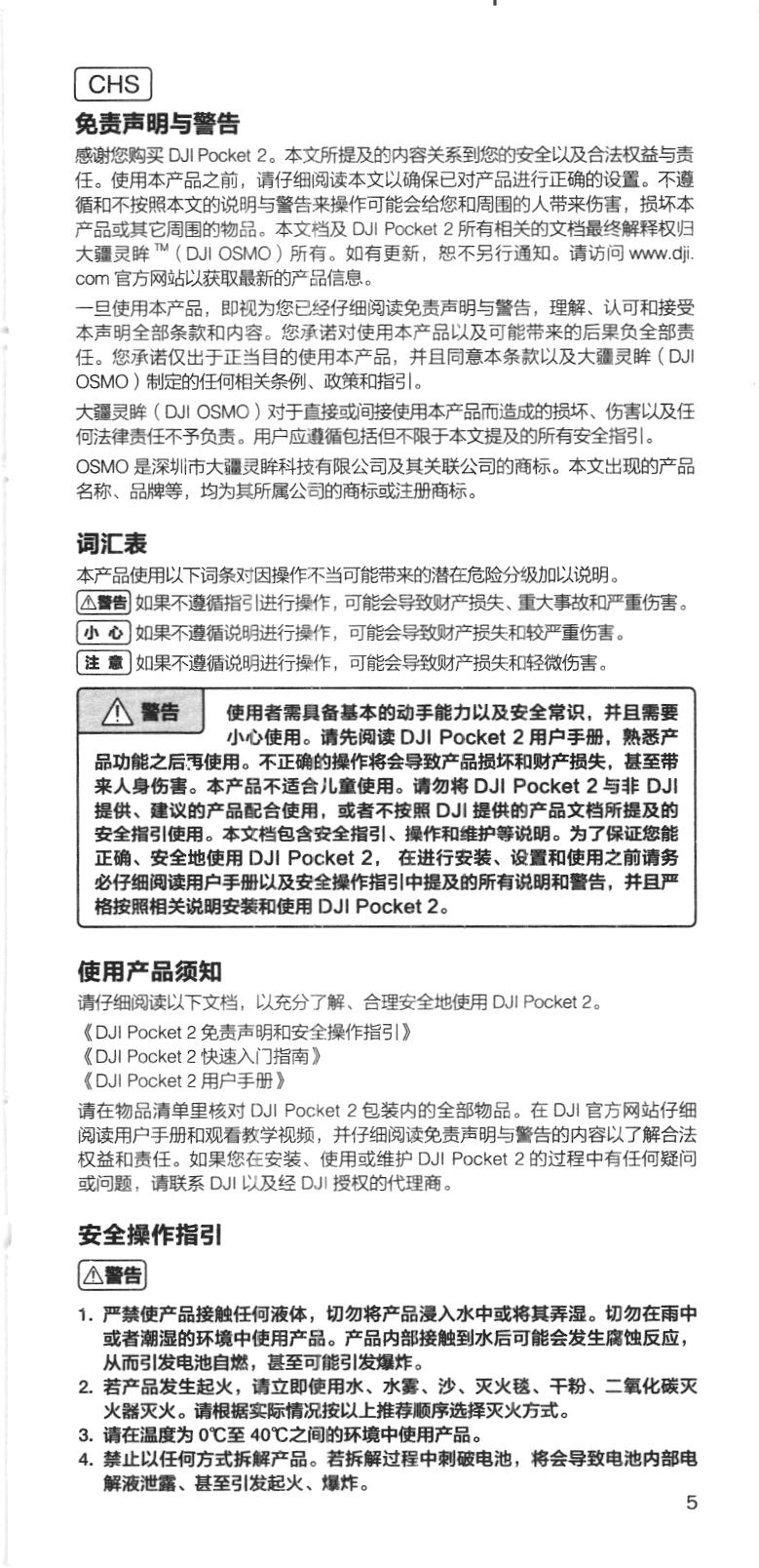
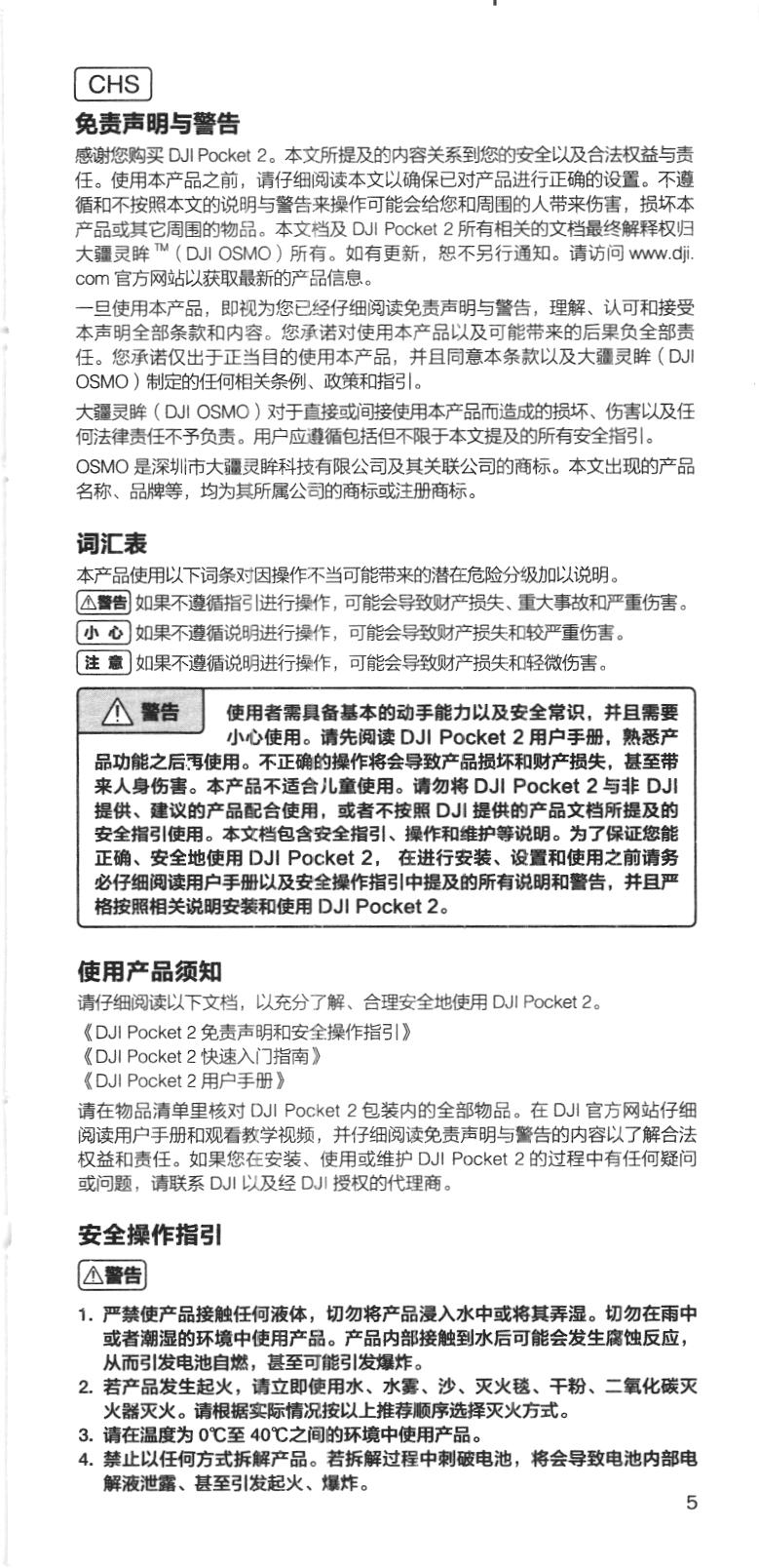
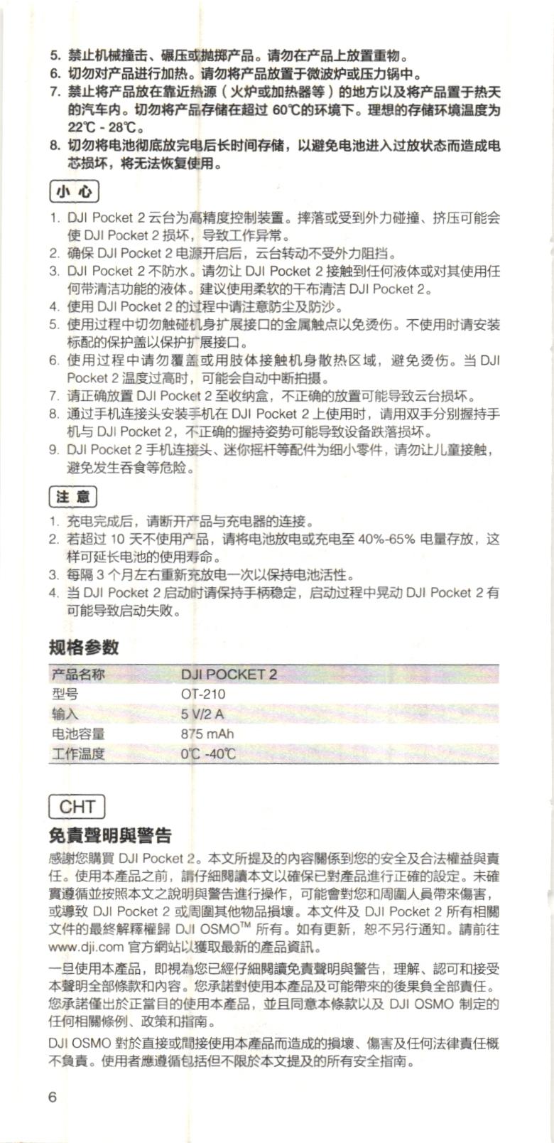
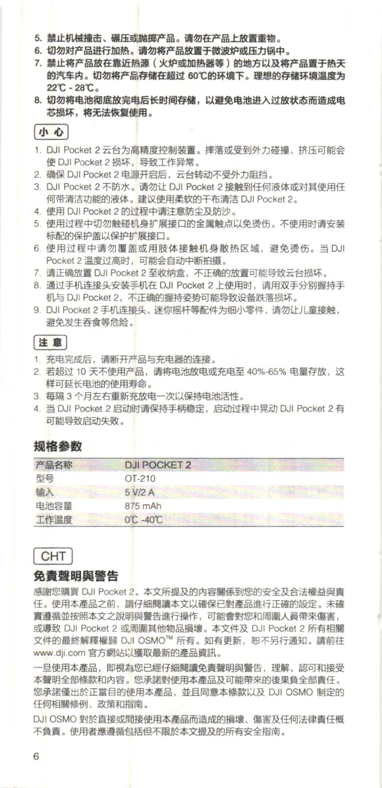
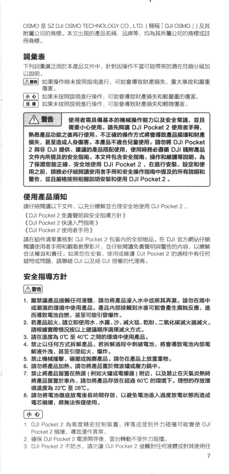
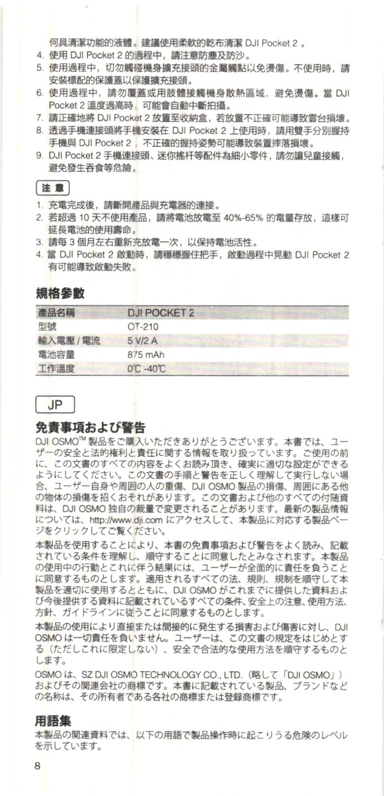
DJI pocket 2 - quick start guide v.10 . 포켓2 매뉴얼 - 1






























반응형
'놀기 > 사진(I♥Images),음악,예술가' 카테고리의 다른 글
| RF와 RM의 수익차이가 너무 크다. RM으로 노선을 틀어야겠다. (0) | 2023.12.04 |
|---|---|
| DJI pocket 2 - quick start guide v.10 . 포켓2 매뉴얼 - 2 (0) | 2023.11.30 |
| EOS R8 24-50 KIT 의 주인이 되어보세요! (1) | 2023.11.27 |
| 어도브스톡은 1달러를 주고...셔터스톡은 0.1달러를 주고...미리캔버스 디자인허브는 0.01달러를 준다. (0) | 2023.11.20 |
| 2023 서울아트쇼란? (0) | 2023.11.14 |
댓글